
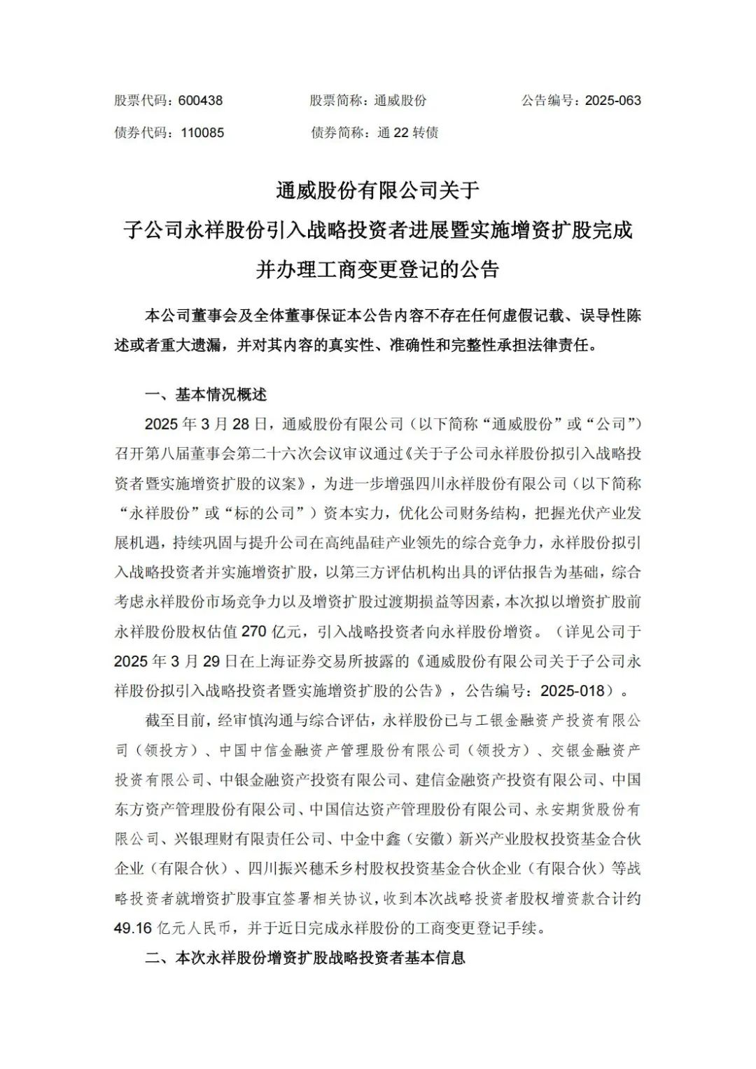
7月3日,通威股份发布关于子公司永祥股份引入战略投资者进展暨实施增资扩股完成并办理工商变更登记的公告。
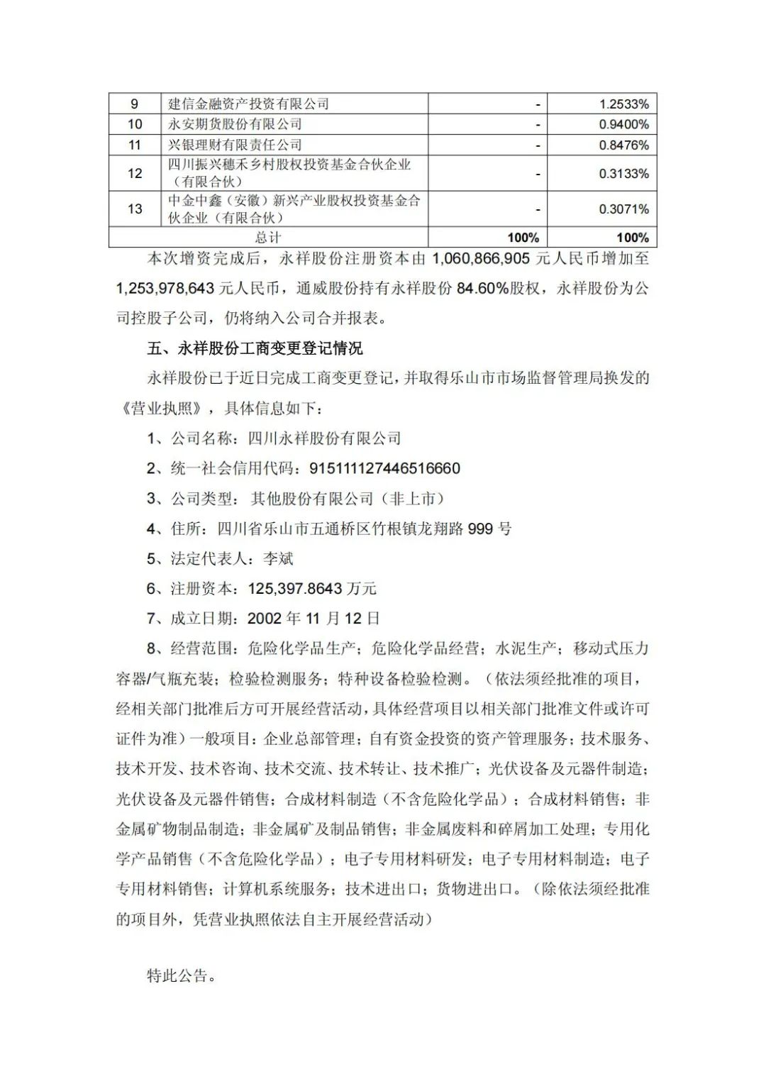
为进一步增强四川永祥股份有限公司(以下简称“永祥股份”或“标的公司”)资本实力,优化公司财务结构,把握光伏产业发展机遇,持续巩固与提升公司在高纯晶硅产业领先的综合竞争力,永祥股份拟引入战略投资者并实施增资扩股。本次拟以增资扩股前永祥股份股权估值 270 亿元,引入战略投资者向永祥股份增资。本次战略投资者股权增资款合计约49.16 亿元人民币,并于近日完成永祥股份的工商变更登记手续,共计11家战略投资者就增资扩股事宜签署相关协议。
经各方同意,在增资款支付先决条件全部满足之后,投资者以货币形式对永祥股份进行股权增资。以各投资者支付其对应的增资款全部支付至标的公司账户之日为交割日,投资者分别自其交割日起即成为永祥股份股东,并依据法律法规及永祥股份公司章程的规定和《增资协议》《股东协议》约定享有各项股东权利并承担股东义务。


截至2024年9月30日,永祥股份经审计合并报表口径归属于母公司所有者权益为256.93亿元。北京卓信大华资产评估有限公司以2024年9月30日作为评估基准日,以资产基础法评估,永祥股份全体股东权益评估价值为282.15亿元,评估增值252,246.46万元,增值率9.82%。参考前述评估结果,综合考虑永祥股份市场竞争力以及增资扩股过渡期损益等因素,本次增资扩股前永祥股份股权估值为270亿元。
据了解,永祥股份拥有四川乐山、内蒙古包头、云南保山、四川广元四大生产基地,高纯晶硅年产能可达900000吨,2021年以来,晶硅市占率及出货量位居全球第一。
原文见下:











责任编辑:李子璇实盘配资最狠的三个平台
]article_adlist-->
海量资讯、精准解读,尽在新浪财经APP
百川资本提示:文章来自网络,不代表本站观点。